Project update:
Been working on the PCB designs.
I am doing this design in Kicad, it’s my first time using this software.
It’s been an uphill climb, learning how to create arbitrary pad shapes and get them aligned properly has been a bit of a challenge.
The PCB design for this lamp is a complex 3D puzzle, both mechanically and electrically.
I modeled the pad geometry in Solidworks to get the size and alignment of the joints right, then exported the 2D geometry as DXF files. I then create pads in Kicad from the DXF files, linked to connectors on the schematics - so the netlist works correctly.
The cardboard mockup has been invaluable as a reference, it’s easy to loose track of where the connections are going when you look at the 2D screen, I marked up the cardboard with a felt pen to guide me along as I design.
I am taking care to make sure all the joint pads are thermally relieved from the mass of the copper pours so they will heat quickly for soldering. The Spar boards have heavy pours to spread the heat from the LED’s out and provide low resistance circuit paths that also feature massive redundancy in the connections.
The outer edge of the entire icosahedron shape is GROUND - this should act as a nice static electricity path to prevent this open structure circuit from getting destroyed when people inevitably touch the lamp carrying large static charges.
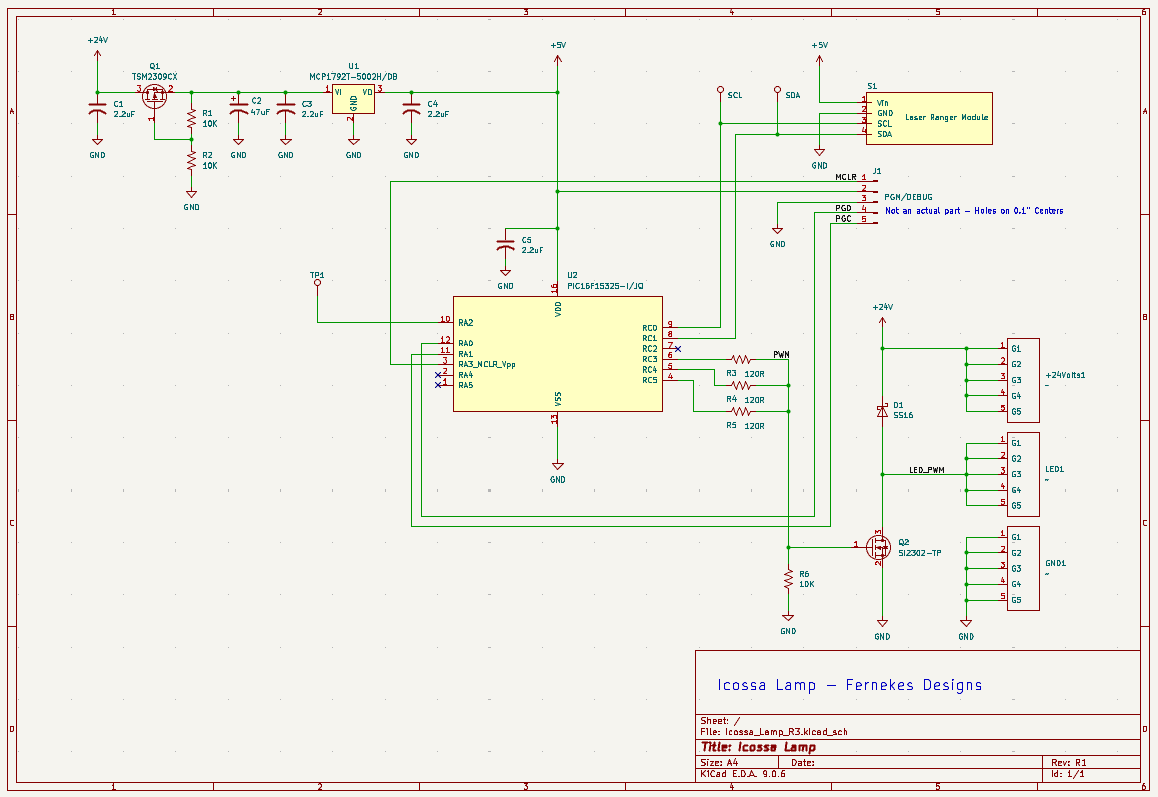
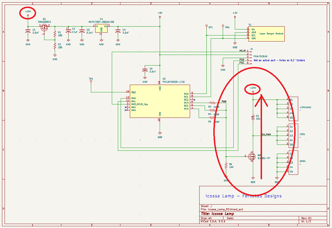
I have ordered parts from Digikey, first I will modify my hand-wired proto to match the new schematic and BOM, when I am satisfied that this works right, I will update the PCB and send it off for fabrication. I am taking the advice of Mikeselectricstuff - I will change the MOSFET to SI2302-TP, and changed the MCU to a PIC16F15325-I/JQ, with the idea of using paralleled IO pins to provide better drive for the MOSFET gate. (the original MCU does not have remappable IO pins)
I also decided to use an integrated sensor module which has a built-in voltage regulator and level shifters- the Vcc can then be 5V, another drive improvement and BOM simplification.





















